Sapap4基因缺失引起突触后功能缺陷及与多动性神经精神障碍相关的异常行为
最近的遗传学研究揭示了大量与精神疾病相关的风险基因,其中许多风险基因编码的都是对突触发育、功能和可塑性至关重要的突触后蛋白。然而,尽管大规模的遗传学研究表明突触功能障碍是神经发育和精神疾病的一种潜在的共同病理机制,但许多关键突触蛋白的体内功能仍未被很好地了解,从而阻碍了这些疾病病理机制的阐明。SAPAP4就是其中的一种突触蛋白,目前在一些神经发育和精神疾病包括自闭症、双相情感障碍、小脑共济失调和脆性X染色体综合症中被发现其表达水平有改变,然而,SAPAP4在大脑中的确切功能仍然知之甚少。

2022年4月3日,华东师范大学心理与认知科学学院李春霞副研究员及其合作者团队在国际权威期刊Cerebral Cortex(SCI,5-Year IF: 6.32)在线发表了题为“Sapap4 deficiency leads to postsynaptic defects and abnormal behaviors relevant to hyperkinetic neuropsychiatric disorder in mice”的研究论文。该论文提供了SAPAP4在突触中发挥重要作用的证据,发现了SAPAP4功能障碍与躁狂症等多动性精神障碍间的潜在关联,为理解多动性精神疾病的病理机制提供了新思路。
为了解Sapap4基因在大脑中的功能,该研究首先利用遗传学手段构建了Sapap4基因缺失动物,并通过实验验证了Sapap4基因在脑中的表达缺失(图1)。

图1 Sapap4基因缺失动物的构建和验证
SAPAP家族蛋白作为PSD95-SAPAP-SHANK支架蛋白复合体的一部分,被认为是兴奋性谷氨酸能突触后致密区的核心组成部分。前额叶皮层(Prefrontal cortex, PFC)是SAPAP4蛋白高表达的脑区,且PFC与认知功能、精神疾病的功能障碍有关。因此,该研究检测了SAPAP4的缺失是否对PFC中突触后蛋白组成产生影响。结果发现,Sapap4基因缺失动物PFC中突触后蛋白PSD95蛋白、AMPA受体亚基(GluR1和GluR2)显著降低,而SHANK3蛋白水平明显升高(图2)。

图2 Sapap4基因缺失导致PFC突触后致密区(PSD)的分子组成发生改变
Shank3基因的缺失(自闭症谱系障碍的单基因致病原因)和重复(与注意力缺陷多动障碍相关)都会导致神经发育障碍,这表明Shank3基因具有较强的剂量效应。该研究在SAPAP4基因缺失动物中发现SHANK3蛋白表达增加,结合先前关于SHANK和SAPAP相互作用的证据,那么SAPAP4是否调控Shank3的表达?研究发现,恢复Sapap4基因缺失动物中的Sapap4表达可使由于Sapap4基因缺失导致的Shank3 mRNA升高的表达恢复正常(图3),因此,Sapap4可能在Shank3转录调控中发挥重要作用。

图3 恢复Sapap4表达可纠正Sapap4基因缺失动物中Shank3 mRNA的表达
既然Sapap4基因的缺失会影响突触的分子组成,那么,Sapap4基因缺失是否会影响突触的形态和结构?研究进一步发现,Sapap4基因缺失导致内侧前额叶皮层(medial prefrontal cortex, mPFC) 锥体神经元树突棘的密度降低,但对PSD的长度和厚度没有影响(图4),这表明,Sapap4对正常突触连接的发育和维持至关重要。

图4 Sapap4基因缺失导致mPFC神经元树突棘密度降低
Sapap4基因缺失对神经元功能的影响在行为水平上有何体现呢?研究通过一系列行为学实验发现,Sapap4基因缺失动物在旷场实验中表现出多动行为,在悬崖躲避测试中表现出冲动行为,表明可能存在行为抑制缺陷;在强迫游泳和悬尾实验中均表现出多动和躁狂样行为(图5)。而该动物表现出的多动行为不是由新环境引起,并且其总体运动功能没有异常,也不存在焦虑行为。

图5 Sapap4基因缺失动物表现出多动和“躁狂样”行为
此外,研究还发现Sapap4基因缺失动物具有感觉运动门控障碍、记忆损伤等表现,但是其社会交往能力正常(图6)。

图6 Sapap4基因缺失引起动物出现感觉反应降低和记忆力缺陷
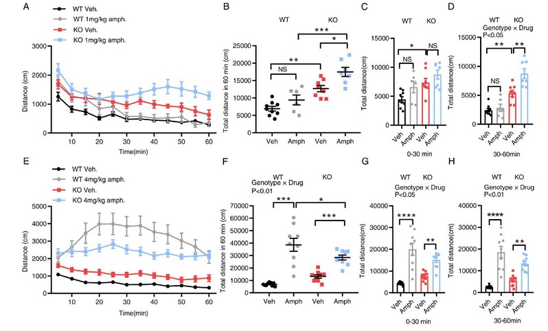
安非他命是一种临床上用于治疗注意力缺陷多动障碍的精神兴奋类药物,低剂量安非他命能够使不同的过度活跃动物模型的多动行为恢复正常。因此本研究进一步评估该动物多动表型是否可以被低剂量的安非他命缓解,结果发现,Sapap4基因缺失动物对高剂量安非他命的反应降低,但反而表现出对低剂量安非他命的反应更敏感(图7),这和一些已报道的躁狂动物模型对低剂量安非他命的反应类似。总的来说,Sapap4基因缺失会导致分子和细胞水平的突触缺陷,这些突触变化伴随着过度活跃、冲动、感觉反应降低、记忆受损和对安非他命的敏感性增加等躁狂样行为,这与已报道的Shank3过表达动物的表型相似。

图7 Sapap4基因缺失动物对低剂量安非他命表现出超敏反应
心境稳定药物如锂盐和丙戊酸钠是临床上治疗双相情感障碍最常用的药物,并已被用于缓解动物模型中的过度活跃和躁狂样行为。研究进一步测试了常用的心境稳定药物氯化锂和丙戊酸钠是否可以改善Sapap4基因缺失动物的行为异常。结果发现,丙戊酸钠显著改善了Sapap4基因缺失动物的多动行为,但氯化锂没有显著效果(图8)。

图8 心境稳定药物丙戊酸钠可部分改善Sapap4基因缺失动物的多动行为
综上所述,这项研究提供了SAPAP4在突触中发挥重要作用的证据,并表明SAPAP4在调节与多动性神经精神障碍行为表型相关的回路功能中发挥着独特的作用,提示SAPAP4功能障碍可能在多动性神经精神障碍发病机制中扮演重要角色。因此,本研究为理解多动性神经障碍中异常行为产生的潜在机制,以及寻找潜在的治疗靶点提供了新见解。同时,本研究构建的Sapap4基因缺失动物有助于未来深入研究与多动性神经精神障碍相关的异常行为的神经机制。
华东师范大学心理与认知科学学院硕士毕业生王田华、博士研究生白云霞和博士毕业生郑贤杰为共同第一作者,硕士毕业生刘馨侠、邢爽、王林斌对本文作出了重要贡献。合作研究者包括华东师范大学心理与认知科学学院的王惠敏教授和美国麻省理工学院大脑与认知科学系Mcgovern大脑研究所的冯国平教授。李春霞副研究员和冯国平教授为本论文的共同通讯作者。该研究得到了上海自然科学基金(16ZR1410100; 20ZR1416600)、国家自然科学基金(31271134)、中央高校基本科研业务费专项资金、MIT James和Patricia Poitras精神疾病研究中心的支持。
论文信息:
Wang, T.#, Bai, Y.#, Zheng, X.#, Liu, X., Xing, S,Wang, L., Wang, H., Feng, G*, Li, C.*(2022). Sapap4 deficiency leads to postsynaptic defects and abnormal behaviors relevant to hyperkinetic neuropsychiatric disorder in mice. Cerebral Cortex. Online published. doi: 10.1093/cercor/bhac123.
撰文︱白云霞、王田华、李春霞
