各院系(单位):
根据教育部、上海市教委及校学生资助工作安排,现将2021-2022学年各项助学金评选事宜通知如下:
一、申请条件
1、热爱祖国,拥护中国共产党的领导,模范遵守国家法律和校纪校规,具有良好的道德品质和行为习惯,诚实守信;
2、已通过我校家庭经济困难认定的全日制注册在籍在校的预本科生、研究生;
3、申请各类助学金时必须已经按学校规定完成缴费义务且正常注册并取得学籍(学费未缴,但已经申请绿色通道或已经办理生源地、校园地助学贷款的学生不受限,但学生应在贷款发放后或在12月底完成缴费);
4、符合各项助学金的其它相关具体参评要求。
二、本次可申请助学金项目
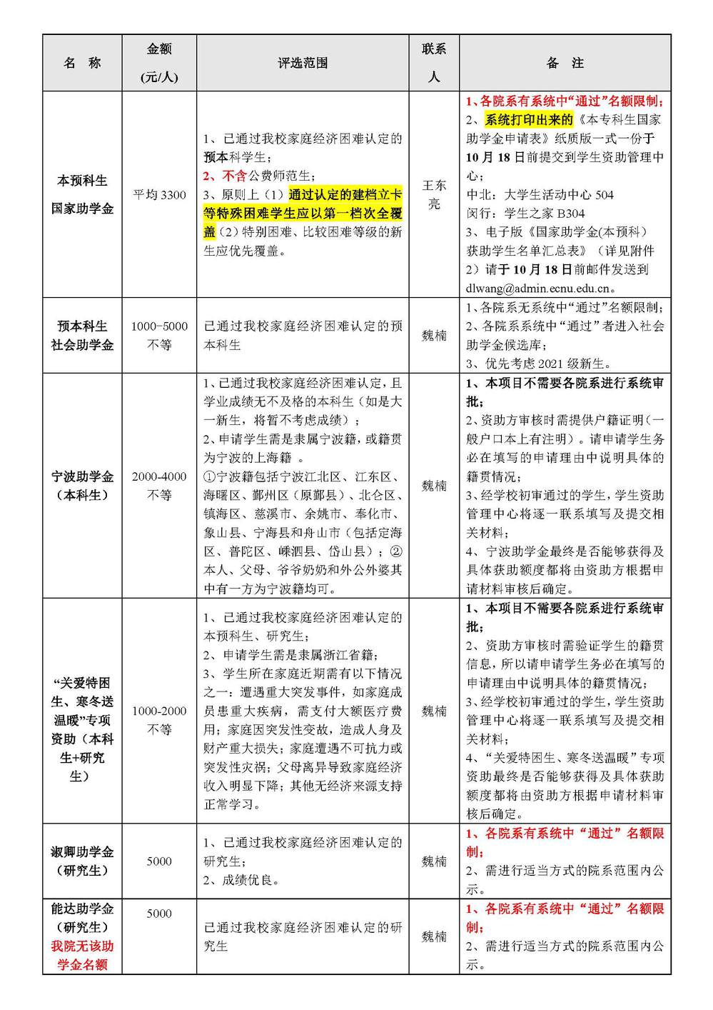
1、本预科生国家助学金 (心理与认知科学学院共35个名额,不分年级统筹安排)
(1)2021-2022学年本预科生国家助学金平均资助标准为每生每年 3300 元,学生资助管理中心按平均标准将名额下拨至各院系。
(2)各院系在总额度内划分两或三个档次,分别为3900元(第一档次)、3300元(第二档次)、2700元(第三档次);原则上不允许只分一个档次。
(3)根据《关于进一步落实高等教育学生资助政策的通知》(财科教〔2017〕21号)文件要求,符合申请条件的建档立卡家庭学生(含已脱贫)、农村低保家庭学生、农村特困救助供养学生、孤残学生、烈士子女以及家庭本年度遭遇重大自然灾害的,原则上应当划分为第一档次。
2、社会类助学金
具体包括:预本科生社会助学金、宁波助学金(本科生)、“关爱特困生、寒冬送温暖”专项资助(本科生+研究生)、淑卿助学金(研究生,心理与认知科学学院共1个名额,统筹安排,细则另附)、能达助学金(研究生)。
(2)社会类助学金可以与国家助学金同时申请。
各项助学金的具体评选范围及相关规定,请详见附件1。
三、工作流程
时间 | 内容 | 备注 |
10月12日前 | 学生 网上申请 | 拟申请的学生需自主登录党委学生(研究生)工作部、学生(研究生)工作处网站(http://www.xsgzb.ecnu.edu.cn/)进行申请。点击网站左上角“首页”菜单弹出的“学生信息系统”,登陆后在“奖助浏览”中,选择要申请的助学金名称后,点击“前往申请”按钮填写相应信息之后保存提交即可。 特别提示:因资助方要求,本年度宁波助学金(本科生),学生必须在10月8日前完成在学生信息系统中的申请提交,超过时间未申请提交将视为放弃。 |
10月18日前 | 各院系 系统审批 | 学生申请本预科国家助学金时统一申请“国家助学金3300元档”助学金选项,各院系辅导员审批时可以点击“修改奖助类型”变更档次,根据评审结果更改学生获助等级为“国家助学金3900元档”或“国家助学金2700元档”。心理与认知科学学院本预科生国家助学金评审委员会由学院分管学生工作的副书记(副院长)、分管本科生教学工作的副院长、本科生教务员、本科生辅导员组成。 |
10月31日前 | 资助中心组织集中评选 | 评选结束后,院系审批通过的“预本科生社会助学金”申请学生的奖助项目名称将被改为具体助学金名称,如“华东师范大学王云基金”助学金。 |
联系人:
1、国家助学金 王东亮 电话:62233400 邮箱:dlwang@admin.ecnu.edu.cn
2、社会类助学金 魏楠 电话:54345122 邮箱:nwei@mail.ecnu.edu.cn
四、相关政策法规
1、华东师范大学本科生国家助学金实施细则
网址链接:http://www.zizhu.ecnu.edu.cn/Regulation/Details/21
2、华东师范大学社会助学金实施办法
网址链接:http://www.zizhu.ecnu.edu.cn/Regulation/Details/14
学生资助管理中心
2021年9月30日
附件:
1、华东师范大学2021-2022学年预本科生、研究生助学金评选明细表
2、常见问题解答
附件1:华东师范大学2021-2022学年预本科生、研究生助学金评选明细表

附件2:常见问题解答
1、国家助学金各院系的档次划分具体要求是什么?
答:各院系在总额度内划分两或三个档次,分别为3900元(第一档次)、3300元(第二档次)、2700元(第三档次);原则上不允许只分一个档次。
如某院系学校下拨名额为10人,则院系可以设置的总名额为10人,总额度为33000元。无论划分为两个或三个档次,总人数与总金额都不应改变。划分范例:院系可以划分为3人第一档次、4人第二档次、3人第三档次。
2、我申请并院系审批通过了的“本预科生社会助学金”,为什么一直没有收到助学金?
答:“本预科生社会助学金”是社会助学金候选库,并不是具体的助学金名称,后期部分社会助学金获得者将由学校组织评选从此候选库中选出。故系统中显示“学校审批中”的状态为学生申请且已通过院系审批进入该候选库,但并不代表已经获得了具体的社会助学金,具体获助情况还以学校评审的公示名单为准。
3、我申请并院系审批通过了“本预科生社会助学金”,但此次集中评选并没有获得任何社会助学金,后面还有机会的吗?
答:进入“本预科生社会助学金”,但没有入选具体某项社会助学金的申请学生,在本学年中有后续的申请条件相近的社会助学金时,学校将在该候选库中未获得具体某项助学金的申请学生中进行评选。
此外,除此次集中评选所列助学金外,我校学生可能还会享有其他多项社会助学金,因资助项目申请范围或获助群体不具有普遍性且评选时间不统一,故此次集中评选并未全部列出,学校将分别另行组织评选,也请随时关注学生资助管理中心网站。
4、我上学年有申请过“2020级新生社会助学金(本预科生)”或“二、三、四年级学生社会助学金(本科生)”,这学期还需再进行申请吗?
答:因当时申请的候选库已超过有效期,所以同学如果还想在本学年申请社会助学金,需本人自主申请本学年的“本预科生社会助学金”。
